【跨境观察】跨境服饰电商深度分析(上)
浏览数量: 226 作者: 本站编辑 发布时间: 2022-03-31 来源: 本站
中国服饰跨境电商行业处于高速发展期。供应链的快反能力、规模与成本优势是品牌出海的核心,通过极致性价比与需求的快速响应,实现对全球竞争对手的降维打击。物流与营销能力支撑供应链优势在全球市场的落地。欧美市场发展成熟,东南亚、中东、拉美市场潜力可期。
全球竞争要素:围绕供应链、营销、交付等核心环节打造竞争力。短期看营销,中期关注物流、渠道扩张情况,供应链能力决定长期发展。
1)供应:供应链能力奠定品牌基础。通过“小单快反”的柔性供应链模式,依靠数字化设计精准、足量上新,生产端快速上架/补单,进而不断缩减产品库存周期,提高产品正价销售率,为跨境消费者提供多快好省的优质时尚产品。
2)营销:社媒营销和本地化运营是获客关键。Deloitte 研究显示,社媒营销已成为美国市场 DTC 品牌最优流量来源,已积累大量社媒粉丝的服饰网站在营销上具有先发优势与流量壁垒。本地化运营帮助品牌进一步拓展新区域市场。
3)物流:交付时效影响用户体验。本地集中仓储+国内直发/海外前置仓储+当地配送为两大主流模式,后者相较于前者交付时效较快,但仓储环节长,库存压力大,强调供应链环节高度集中的快反供应链或与海外前置仓难相兼顾。
全球市场概况:新兴市场未来可期,供需合力决定市场潜力与发展增速。
欧美地区发展成熟,新兴区域增长迅猛。北美/西欧地区服装电商渗透率达 37%/30%,占全球服装电商规模 28%/21%。中东/东南亚/拉美地区服装电商市场规模近十年 CAGR 为 31%/36%/39%。全球服装电商需求增长旺盛,海外服饰供需缺口赋予国内优势供应链借电商渠道出海机遇。
市场规模预测:预计未来十年或有 1700 亿增长空间。考虑到经济发展、人口要素、服装电商渗透率等因素,新兴/成熟市场未来或有 900/800 亿成长空间。
1)开辟新兴市场跨区域增长。沙特、阿联酋、印度等新兴发展中国家,服装电商市场近十年 CAGR 保持在 30-60%,地区电商基建水平日益成熟,开拓新兴市场将为服饰电商带来新增长点。 2)借助供给/流量优势扩品类发展。如子不语等平台卖家借助供应链优势,不断扩展新服装品类,打造品牌矩阵;如 SHEIN 等品牌开始扩展家居、宠物用品、美妆等新品类,借助核心服装品类流量优势打开品牌新成长空间。 风险因素:供应链整合不如预期,服装电商渗透率增长不如预期,流量成本上升;行业竞争加剧;国际形势变化等。 行业定义:三类参与者主导线上服饰赛道,独立站/第三方卖家表现突出 目前市场上的主要参与者有传统快时尚品牌服饰商、时尚服饰垂直独立站、亚马逊等电商平台第三方卖家。 跨境服饰电商参与者
时尚服饰电商品牌格局分布
传统时尚服饰品牌商疫情中遭遇线下关门潮, 品牌线上渠道营收不断提升 疫情期间,传统时尚服饰品牌受到巨大冲击。根据各公司公告披露,ZARA 母公司 Inditex 集团计划永久关闭旗下 1000 至 1200 家门店,相当于其全球门店总数的 13%至16%;Inditex 还将把旗下 Bershka、Pull&Bear 及 Stradivirus 品牌的所有中国门店全部关闭,仅保留官网、天猫旗舰店等渠道。Inditex 还计划于 2022 年将线上销售收入占比提升至集团总营收的 25%。 从电商平台的角度看:1)亚马逊为全球最大跨境电商平台。Statista 的统计数据显示,26%的全球消费者首选的跨境电商平台为 Amazon,19%的消费者选择阿里巴巴旗下的 AliExpress,11%的消费者选择 eBay。在美国电商市场上,75%的消费者直接选择Amazon 平台进行购物,2/3 的消费者选择该平台作为产品搜索的第一站。2)按 GMV 计,中国卖家占主流。2020 年中国卖家所创造的 GMV 占全球主要电商平台(包括亚马逊、Wish、eBay、速卖通)卖家GMV 的 41%,为电商平台市场中最为重要的参与者之一。

从卖家与平台的合作模式来看,双方在物流/渠道/营销等多方面展开合作,大卖家在现有流量分发机制下占据优势。平台与卖家多方面展开合作,以 Amazon 为例:
物流环节:平台为卖家提供FBA(Fulfillment by Amazon)物流配送服务,可为卖家提供当日/次日达的物流服务以及更高的曝光权重。而卖家则需要承担一 定的仓储费用和库存压力。 渠道环节:平台可为卖家提供稳定的流量支持,根据 Millward Brown Digital 与CIRP 的统计,全球有超过 1 亿的 Amazon Prime 会员,其转化率高达 74%。服装品类的卖家为享受平台的渠道服务,需要缴纳约为营业额 17%的平台服务费。 营销环节:平台为卖家提供广告投放和算法流量分发扶持。Amazon 广告投放选择灵活,但算法机制稍显复杂。需要卖家拥有较高的数据分析能力,以达到 广告的精准投放。复杂的算法逻辑导致,拥有数字化分析能力精准营销,与有资金优势支撑广告投放的卖家具备竞争优势。 综合服务:平台规则保障公平竞争,但私域流量转化受限。Amazon 较为完善的平台管理规则保证了卖家间的公平竞争,但同时也限制了卖家私域流量的转 化。在现行规则下卖家私自引流将面临违规风险。
时尚服饰独立站:流量红利期孕育 DTC 独立站平台崛起
从行业周期来看:社交媒体平台爆发为独立站带来流量红利,以 Shopify 为首的Saas 平台助力独立站进入快速成长期。时尚服饰独立站主要兴起于2010 年后,随着Shopify 等独立建站Saas 系统技术的成熟,独立建站成本不断降低。同时伴随 Facebook、Instagram、tiktok 等社交媒体兴起带来的流量红利亦刺激了独立站点的兴起。SHEIN等时尚服饰垂直电商,通过设立独立域名的垂直网站,依托全球物流体系与供应链优势,进行全球线上市场扩张。
从站点类型来看:品牌垂直独立站增长亮眼。主流的服装电商独立站有两种类型:
铺货式站群型:重视渠道建设,以站群模式铺货抢夺流量,近年来面临监管风险。铺货型商家主要采取采购为主的供应链模式,通过不断增加店铺个数、网站数量形成站群,提升网站关键词排名,抢占搜索引擎端流量红利。站群面临着极高的监管风险,近年来谷歌、Facebook 等平台在内,已经对不合规的站群推广进行了相应的处罚。
DTC 品牌垂直独立站:重视供应链建设,提升消费者体验。以SHEIN 为例,通过柔性供应链的建设实现“小单快反”模式,利用大数据预测销量,确定产量。同时通过互动式营销与用户建立联系,提升复购。
小结:第三方平台卖家与独立站表现抢眼,未来有望保持高速成长
从营收角度来看:第三方卖家占比最高,自营独立站增长略快于卖家。Frost & Sullivan 的数据显示,2020 年中国跨境电商平台卖家/自营独立站市场规模为 1.72/0.57 万亿元,2016-2020 年 CAGR 为 32.9%/42.8%。根据 Frost & Sullivan 的预测,平台卖家/独立站跨境服装电商未来有望保持年均 12/15%以上的高速增长。
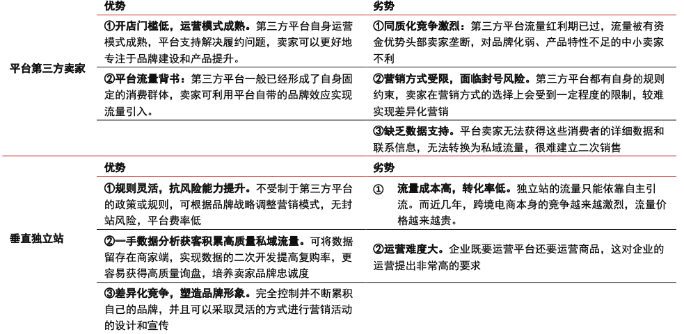
第三方卖家与独立站模式各有优劣:独立站在数据获取与品牌经营方面占据优势,第三方平台则充分享受平台资源和红利。1)第三方卖家的优势在于可以享 有平台资源和发展红利;但是随着平台流量红利的减少和竞争加剧,市场将向头部卖家集中。2)独立站的优势则在于直面一线消费者,拥有数据优势,不受平台制约。独立站可利用自身积累实现二次营销、二次转化,提高消费者品牌忠诚度。 从品牌份额的角度来看,全球市场整体较为分散,区域企业占据局部优势。根据Euromonitor 与各公司公布的营收数据测算,从全球市场份额的角度来看,目前各服饰电商品牌可分为三大梯队:①第一梯队:全球头部服装电商。SHEIN 与 Zalando 排名前列,分别占全球市场的 2.45%与 2.19%,传统快时尚品牌 Zara、H&M 的线上业务部门紧随其后。②第二梯队:区域领先服装电商。Boohoo、ASOS 等英国垂直服装电商扎根欧美本土市场,如 ASOS 全球范围份额占比 1.1%,英国地区占比却高达 7.29%。③第三梯队:第三方平台卖家。以北美地区头部电商第三方卖家赛维时代、子不语为例,全球市场份额仅为 0.09%/0.07%。 

全球部分跨境服饰品牌汇总
本报告原始内容及图片来源于中信证券研报,如有侵权可联系删除。